Too long? If you don’t have the time to read the full post, you can see a shortened visual version on my Behance.
To better understand my design process, please have a look at my methodology.
Love is a universal feeling, and let’s be honest, it’s a fascinating one, be it a source of hope, fear, joy, or sorrow. From the development of commercial dating agencies in the Western World after World War II and personal ads in newspapers to algorithm-based online mobile apps used by millions of users, love is now also a very lucrative market.
In April 2020, during lockdown due to the pandemic, I met online Antoine Geraud and Jean-David Fiquet, co-founders of Abricot, a french alternative dating website. I took that opportunity to explore this startling world of online dating.
Abricot was founded in 2017 as an answer to the mixed feelings that popular dating apps like Tinder can create among some of their users. The first part of this case study is dedicated to Abricot’s particular vision of the dating market. They built a website and a service that helps you meet a person for a real-life date, without spending hours swiping a huge catalog of faces and chatting endlessly online.
About the project : After having attracted a few thousand users, Antoine and Jean-David wanted to take the product to the next step by building a mobile application. Instead of designing a mobile app version of the current website, we wanted to use this opportunity to leverage mobile to solve our users' main problems. We followed the classic double diamond design process and figured out through user research that dating someone without chatting beforehand is highly appreciated by our users but is still a very engaging action.
The solution : My work with the team was to build a new mobile experience where our users, and especially female users, are confident enough to have a date without any previous online conversation. The new user profile is the central part of this work. We now better help our users to value their personalities through photos and a large variety of answers that they can add to their profile to express their singularity. Some of the solutions that we choose to solve the problem will be detailed hereafter.
My role : Product Thinking, Product Management, User Research, User Experience Design, Interaction Design, User Interface Design, Prototyping.
Abricot is promoting a particular model on the dating market : “without swipe, and without chat.” We can use an analogy to explain this model. Where Tinder is the massive shopping mall, a paradise of consumption available through the flick of a finger on a picture, Abricot wants to be the local market, a more conscious way of dating with a quality over quantity approach. Here is an excerpt of the company’s manifesto that sums up these foundations :
"In today's digital world, singles see faces scrolling on their phones, one after the other. So many options for so few beautiful encounters. They connect without getting to know each other : out of 500 profiles seen, only one leads to a lasting relationship. Abricot's mission is to change that."
All incumbent actors on this market have their business models misaligned with their user's expectations, be it through advertising or subscription. The more time a user spends on the app, the more profit the company makes. Abricot is experimenting with different revenue models like free donation after a date or additional services like coaching.
Regarding the different stages of a startup’s growth, i.e. empathy, stickiness, virality, revenue, and scale, Abricot is still at the stickiness stage. The founders spent time discovering what’s important to people and being empathetic to their problems. Now, the big question is whether or not what they have built is sticky, so that users will engage. The objective of this mobile app project is to solve our user’s main problems to build this stickiness so that everyone has a better chance to make a beautiful encounter.
For further readings about Abricot’s visions (in French only) :
Every Product Design project that I lead goes through the two main phases of the Double Diamond design process. The first one is about the problem where the goal is to understand our users, the market, and to synthesize our learnings with actionable insights. During this phase, we mainly used data analysis and user research.
Abricot is for now limited to heterosexual relationships and could be considered as a two-sided marketplace with on one side women and on the other side, men. Your experience with the product will be different regarding your sex for the reason that only a men who has already expressed an interest to date a woman is presented to this woman. (These historical choices have been made long before I came and, as far as I am concerned, I don't necessarily endorse them.)
To briefly explain the user flow :
With data analysis, we first wanted to understand how the current product is used with a quantitative approach. Thanks to the precious help of Jean-David, co-founder and CTO, we figured out that there is a significant disparity in the way the product is used among our users. I won’t get into too many details in this case study, but we found wide discrepancies between the mean and the median for many key metrics, like the connection frequency and the response time. In other words, many people are using Abricot very sporadically, and these users are not able to date someone with our product.
User research helped us to understand the motivation (or the non-motivation) behind these sporadic behaviors. We focused our attention on users who are still using the product but with a very low frequency of use. We interviewed ten men and women among a sample of users, matching social, demographic, and behavioral characteristics regarding our study.
Running user research for a dating app is very interesting and challenging regarding social psychology. Dating is a very personal and intimate topic, full of cognitive bias opportunities, those of the interviewees but also ours as researchers. The social desirability bias was highly plausible, and my goal was to reduce its impact by taking measures like requiring that the interview administrator should be of the same sex as the interviewee or carefully assessing the quality of the interview after each session. I also raised awareness about cognitive bias in the team to guarantee the reliability of the results.
We did some hypotheses to understand these sporadic behaviors, and as foreseen, dissatisfaction with the profiles received came out as an important explanation especially among women. But what we were not completely aware of before the interviews, was that even if a woman considers a man very interesting, expressing an interest is still very engaging because it leads to a date without chatting with the person beforehand. This problem emerged spontaneously from the majority of the women's interviews.
Among the seven main users problems that came out from the user research this engaging like feelt by women was the one that we chose to focus on because it’s a true bottleneck in the process of meeting someone and thus the delivery of any value for the company and the data proved us right : the women like rate was extremely low, much lower than that of men.
Even if on dating applications you can see different behavior between men and women, our focus on the “women like” was also highly motivated by our specific process where women have the final word to meet someone. Thus the solution we will work on will be implemented for all our users, regardless of their sex.
After having defined our user’s main problem clearly, we jumped through the second phase, which is about trying to solve this problem : first by producing a high quantity of ideas through an ideation process, and second by selecting and testing the most promising ones.
Ideation is probably one of the most exciting parts of our job as Product Designers, but it’s also often underrated or even ignored by companies, startups included. I witness it too often in my exchanges with potential customers. Just keep in mind that if you have literally tried every possible variation, you will have come across the best solution. And in 2020, trying is not cumbersome and expensive anymore.
The ideation process is divided into three parts, the first “Generate” which is all about unleashing creativity, the second “Inspirate” which is about watching out what's going on elsewhere, and the last one “Apply” which is about giving these ideas tangible forms and starting to bring our critical thinking back to converge.
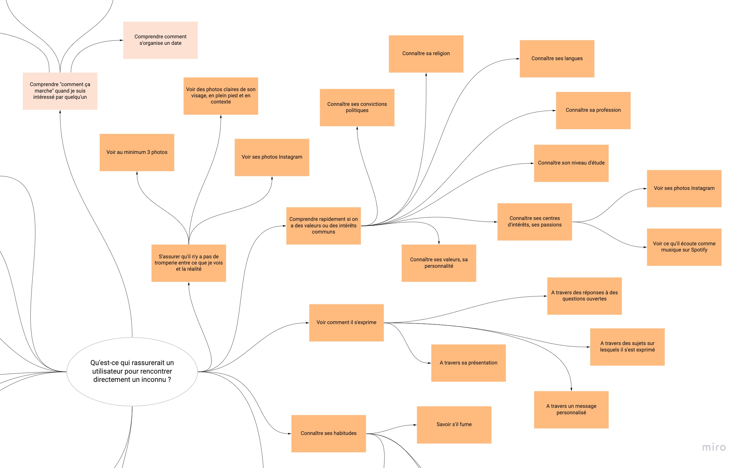
I often start to generate ideas with several mindmaps based on "How might we" questions that help to provoke meaningful and relevant ideas. According to the user problem previously mentioned, our main question is : "How might we create enough trust so that users (especially women) can date someone directly in real life ?"
I quickly organized creative interviews with a few women, and it helped us to shed light on various topics in their individual decision-making process, like the writing skills of a potential candidate, their common interests, or the role of Instagram in online dating, for example.
Besides the idea generation process, we also benchmarked other actors who share related problems. The problem of trust is a very common one in the internet industry, and these last ten years lot of consumer two-sided marketplaces have deeply worked on it. Of course, Airbnb (hosting a stranger) is the first example that comes to mind. But we also explore the design of European consumer-products like Drivy (now Getaround - renting your car to a stranger) or Blablacar (driving with a stranger), or Malt (working with a stranger), where designing for trust is key. We also had a detailed look at some direct and indirect competitors like Hinge, OkCupid, or Tinder.
For example, having great photos on your profile is key for creating trust. AirBnB explains the purpose of photos (“help guests imagine staying in your place”) and gives their hosts some tips to highlight their places.
Getaround, a car sharing company, who is more coercive in the process of adding pictures of your car, explains what’s the expected photo and why it is helpful.
We organized our ideas with a shared mindmap on Miro, an online visual collaboration platform very useful, especially in a full-remote working context. I gave each interesting idea a form through simple sketches and early wireframes.
The problem of trust is so broad that it's not something that can be solved with one specific solution, but instead it should be addressed with a series of changes in the product, in our process and with new developments that all support the same goal. In this case study I will present three selected solutions that have been tested, developed and launched :
Without chat, being able to quickly understand someone’s personality before accepting a date is crucial. We believe that every individual is unique, so we let our users add three mandatory answers to their profile among a large variety of prompts (100). I wrote the prompts with three purposes in mind :
When you edit your profile, you can browse prompts and see examples of answers.

Abricot focuses on real-life dating, and we wanted to go further on the physical experience of meeting. If you like to go out for a date in your favorite museum or if you are a sportive person who prefers to date during a climbing session, it’s nice to let other people know it, it can speak volumes.
For every dating app, photos are crucial, but instead of houses (Airbnb) or cars (Getaround), we are speaking about human beings and unduly trying to define what is a good photo or not, and setting rules, would have been too normative and thus not respectful of the singularity of each of our users.
Abricot has a “quality over quantity approach” (meaning we send only a few selected profiles per day), so we felt comfortable to require our users to add at least three photos to be able to receive profiles. Of course, it is not mandatory right from the onboarding where you can already build your public profile, but we start from the outset to explain how photos are essential, and later in the user experience, we add some tips to help our user to add great ones.
As explained earlier in this post, these three solutions are part of a whole series of changes and new developments, among which we can also mention :
With this mobile application project, we wanted to leverage mobile to solve our users' main problems. During the research phase, we discovered that dating someone without chatting beforehand is highly appreciated by our users but is still a very engaging action, especially for female users. My work with the team was to build a new mobile experience where our users are confident enough to date someone without any previous online conversation. The new user profile is the central part of this work. We now better help our users to value their personality through a large variety of answers and date ideas that they can add to their profile, and support them to express their singularity with great photos.
The app has been launched for Androïd and iOS in September 2020.
Update from December 2020 : Like a lot of small companies, especially early-stage ones ,with low financing, Abricot and its real-life dating model, has been deeply affected by the current health crisis and the subsequent protective measures : bars and restaurants closures, curfews, and lockdowns. Therefore, the company is at risk and the founders are currently working on different revenue streams besides the mobile application. Even if the app remains available, there is no more investment for now.
On very large projects like the creation of a whole new mobile application, it’s important to stay focused on the main problem you want to solve and to keep this clarity along the whole double diamond design process. It’s always tempting to rework every single part of the product from scratch because it could be a bit better, but that’s not how good products are built. Product Design is a very rational process, and any significant change in the product is useless if not linked to a problem and subsequently measured after launch.
If you are interested in this project, feel free to contact me.